Показано с 1 по 14 из 14

Тема: схема подключения отайки и защиты нофроста

  1. #1

    Регистрация
    12.10.2009
    Адрес
    УКРАИНА
    Сообщений
    27
    Репутация
    0

    схема подключения отайки и защиты нофроста

    сгорела микросхема у нофроста ,поченить нет возможности .система целая , отайка испарителя и стёка целая .посаветали поставить защиту перегрева и время включения и отключения ,незнаю как называется эта белая .... помогите ,как всё это правельно соеденить

  2. Каталог мастерских
    работает с 2005 года
    Если у Вас сломался холодильник, загляните в наш каталог мастерских. В нем представлена актуальная информация о сервисных центрах, мастерских и частных мастерах Вашего города.
    Если же Вы профессиональный холодильщик или представитель сопутствующей профессии, имеет смысл зарегистрироваться на форуме, чтобы получить возможность общаться с коллегами. Кстати, зарегистрированным пользователям этот информационный блок не показывается.
  3. #2
    Холодильщик
    Регистрация
    04.09.2009
    Адрес
    Ukrain, Donetsk
    Сообщений
    560
    Репутация
    1231

    Re: схема подключения отайки и защиты нофроста

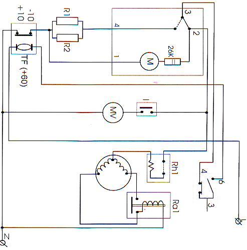
    Цитата Сообщение от МАСТЕР
    сгорела микросхема у нофроста ,поченить нет возможности .система целая , отайка испарителя и стёка целая .посаветали поставить защиту перегрева и время включения и отключения ,незнаю как называется эта белая .... помогите ,как всё это правельно соеденить
    Можно по этой схеме :
    Изображения

  4. #3
    Холодильщик
    Регистрация
    27.02.2009
    Адрес
    С-Пб
    Сообщений
    438
    Репутация
    1022
    МАСТЕР, а ты поройся здесь в архиве, много раз описаны и схемы и все вопросы с этим связанные. Вот и смастеришь себе схемку, термик куда-нибудь пристроишь, а то без него никак.
    SINCE 1984

  5. #4
    Холодильщик Аватар для вьюга
    Регистрация
    11.03.2008
    Адрес
    Краснодарский кр
    Сообщений
    2,532
    Репутация
    2997

    Re: схема подключения отайки и защиты нофроста

    А Вы собственно в какой области мастер? потому что эта формулировка не слишком профессиональная:
    Цитата Сообщение от МАСТЕР
    сгорела микросхема у нофроста ,поченить нет возможности .система целая , отайка испарителя и стёка целая .посаветали поставить защиту перегрева и время включения и отключения ,незнаю как называется эта белая .... помогите ,как всё это правельно соеденить
    Чтобы перерисовать схему нужны исходные данные по аппарату.

  6. #5

    Регистрация
    12.10.2009
    Адрес
    УКРАИНА
    Сообщений
    27
    Репутация
    0
    живу на украине черновицкая обл.,до ближайших облостных городов 200км ,ремонты восновном провожу в простых системах ,как только электроника ,на ченаются головные боли .где можно упростить и обойтись без неё,убераю эликтронику ,ставлю на термостат.с нофростом потежелей ,там один термостат не поставиш,вот и пришлось обратится к вам.по аппарату какому,это холодильник?

  7. #6
    Холодильщик
    Регистрация
    09.02.2010
    Адрес
    Старый Оскол
    Сообщений
    356
    Репутация
    1810
    МАСТЕР, если Вам так сложно даёться эта система, можно упрастить, снимаете этот испаритель, ставите " двух, трёх полочный" испаритель, в зависимости, что за модель. Так понял, что это Стинол, а, какой конкретно?

  8. #7

    Регистрация
    12.10.2009
    Адрес
    УКРАИНА
    Сообщений
    27
    Репутация
    0
    холодильник зануси ,камера морозильная находится внизу .я про это думал ,а ле зачем курочить ,если можно сделать .скорей всего нехватка опыта с этой системой.

  9. #8

    Регистрация
    24.07.2010
    Адрес
    Ташкент
    Сообщений
    12
    Репутация
    0

    Объясните пожалста!!

    Мужики объясните а зачем у таймера разморозки розовая крутилка??
    Изображения
    • Тип файла: jpg 11_174.jpg (10.5 Кб, Просмотров: 1475)
    На конкретные вопросы хочется получать конкретные ответы!!

  10. #9
    Холодильщик
    Регистрация
    29.11.2007
    Адрес
    Санкт-Петербург
    Сообщений
    1,213
    Репутация
    3013
    Эта крутилка для масеров.Нужна для диагностики поломок.
    Вацапьте и Вайберите по Тел +7(921) 956-26-05 http://remontholodilnikov.spb.ru/

  11. #10

    Регистрация
    24.07.2010
    Адрес
    Ташкент
    Сообщений
    12
    Репутация
    0
    А можно по точнее?? А зависит ли работа таимера в обыном режиме от этой крутилки?? По нормальному её куда прокрутить. просто она изначально стояла на 315градусов?? Спаибо за ответ!!
    На конкретные вопросы хочется получать конкретные ответы!!

  12. #11
    Холодильщик
    Регистрация
    29.11.2007
    Адрес
    Санкт-Петербург
    Сообщений
    1,213
    Репутация
    3013
    По нормальному её крутить не надо. Если не знакомы с системой No frost то лучше вызватьмастера :hi:
    Вацапьте и Вайберите по Тел +7(921) 956-26-05 http://remontholodilnikov.spb.ru/

  13. #12

    Регистрация
    24.07.2010
    Адрес
    Ташкент
    Сообщений
    12
    Репутация
    0
    Здрасьте!! Я бы Вас вызвал но дорога больно уж дорого обойдется!! Вы Питере я в Ташкенте!! Потому и прошу поточнее. А мастеров у нас хватает жаль что руки у них не из проймы растут. Кроме шуток Александр Геннадьевич объясните что да как надо делать и зачем надо!!
    На конкретные вопросы хочется получать конкретные ответы!!

  14. #13
    Холодильщик
    Регистрация
    04.09.2009
    Адрес
    Ukrain, Donetsk
    Сообщений
    560
    Репутация
    1231
    Цитата Сообщение от kos_ds
    А можно по точнее?? А зависит ли работа таимера в обыном режиме от этой крутилки?? По нормальному её куда прокрутить. просто она изначально стояла на 315градусов?? Спаибо за ответ!!
    В каком положении изначально стоит, абсолютно не имеет никакого значения, как колесо у автомобиля. В процессе работы, она постоянно крутится, и останавливается только во время оттайки.

  15. #14

    Регистрация
    24.07.2010
    Адрес
    Ташкент
    Сообщений
    12
    Репутация
    0
    Спасибо за ответ!!
    На конкретные вопросы хочется получать конкретные ответы!!

Информация о теме

Пользователи, просматривающие эту тему

Эту тему просматривают: 1 (пользователей: 0 , гостей: 1)

Похожие темы

  1. Схема для расклинивания компрессоров
    от sweex в разделе Бытовые холодильники
    Ответов: 81
    Последнее сообщение: 16.11.2014, 23:38
  2. INDESIT R36NFG.016 нужна схема
    от hojiod007 в разделе Бытовые холодильники
    Ответов: 4
    Последнее сообщение: 25.01.2010, 16:09
  3. Нужна схема Stinol 106Q
    от Valery в разделе Бытовые холодильники
    Ответов: 2
    Последнее сообщение: 14.11.2009, 17:24
  4. Нужна монтажная схема Индезита С-236 NFG
    от renik71 в разделе Бытовые холодильники
    Ответов: 9
    Последнее сообщение: 12.04.2009, 16:27

Ваши права

  • Вы не можете создавать новые темы
  • Вы не можете отвечать в темах
  • Вы не можете прикреплять вложения
  • Вы не можете редактировать свои сообщения
  •  
Мы используем файлы cookie, чтобы улучшить работу сайта.