Страница 2 из 3 ПерваяПервая 123 ПоследняяПоследняя
Показано с 16 по 30 из 42

Тема: DAEWOO FR 540 N, ПЛАТА УПРАВЛЕНИЯ

  1. #16
    Холодильщик
    Регистрация
    06.02.2008
    Адрес
    Москва
    Сообщений
    131
    Репутация
    1119
    Если есть желание и возможность-ппривозите плату в Москву.Подробности в личку.
    Иногда лучше жевать,чем говорить

  2. Каталог мастерских
    работает с 2005 года
    Если у Вас сломался холодильник, загляните в наш каталог мастерских. В нем представлена актуальная информация о сервисных центрах, мастерских и частных мастерах Вашего города.
    Если же Вы профессиональный холодильщик или представитель сопутствующей профессии, имеет смысл зарегистрироваться на форуме, чтобы получить возможность общаться с коллегами. Кстати, зарегистрированным пользователям этот информационный блок не показывается.
  3. #17

    Регистрация
    03.05.2013
    Адрес
    г. Ярославль
    Сообщений
    8
    Репутация
    0
    Благодарю Вас. Я обязательно обдумаю Ваше предложение, как удобнее переправить плату в Москву.

  4. #18
    Холодильщик
    Регистрация
    06.02.2008
    Адрес
    Москва
    Сообщений
    131
    Репутация
    1119
    И не отдавайте Ваш аппарат на всякие "переделки" якобы "мастерам.Аппарат достойный-сейчас такие,к сожалению,не делают.
    Иногда лучше жевать,чем говорить

  5. #19

    Регистрация
    20.04.2011
    Адрес
    Россия.Хабаровск
    Сообщений
    168
    Репутация
    805
    зря,конечно,отдавали плату,похоже проблема была в реле управления компрессором. по симптомам похоже,звук посторонний, возможно подгорели контакты.а сейчас,трудно сказать,что там наваяли.

  6. #20

    Регистрация
    16.04.2014
    Адрес
    Мурманск , лерина 25
    Сообщений
    2
    Репутация
    0
    Всем привет , такая же проблема . К кому можно обратиться по ремонту платы ?
    +79113003111
    Kirsan@rambler.ru

  7. #21

    Регистрация
    01.05.2014
    Адрес
    Нефтекамск
    Сообщений
    5
    Репутация
    0
    Всем привет. Проблема та-же, поставил промышленный контроллер, работать будет! Но есть вопросы... Задержка первого включения, температура отключения, дифференциал, периодичность от тайки, время оттаивания, температура отключения тэнов оттайки, время стекания капель, работа вентилятора воздухаохладителя (в общем всё что заложено в эту плату заводом изготовителем от А до Я). Всем спасибо.

  8. #22
    Холодильщик Аватар для вьюга
    Регистрация
    11.03.2008
    Адрес
    Краснодарский кр
    Сообщений
    2,532
    Репутация
    2997
    Цитата Сообщение от Fanirv Посмотреть сообщение
    ... (в общем всё что заложено в эту плату заводом изготовителем от А до Я). Всем спасибо.
    А к производителю обратиться не пробовал? Это его ноу-хау, разбрасываться которым он не будет. Задержка = 3, температура откл = по желанию (можно поиграться минус 18...25), время стекания 3...5, остальное придется тупо подбирать по факту работы.
    Насколько понимаю - тебе выпали лавры первопроходца, ждем отчета)))
    41. Учите правила, и некоторые - нарушайте. ..." (С) Китайская мантра тотем на удачу.

  9. #23
    Холодильщик Аватар для WARNING
    Регистрация
    02.05.2008
    Адрес
    г. МОСКВА и окрестности +7(985)428-07-99
    Сообщений
    167
    Репутация
    1013
    Цитата Сообщение от Fanirv Посмотреть сообщение
    Всем привет. Проблема та-же, поставил промышленный контроллер, работать будет!
    c "объегориванием" MK еще могу понять, а как ты воплотил в жизнь работу ХК?
    Цитата Сообщение от вьюга Посмотреть сообщение
    .
    Насколько понимаю - тебе выпали лавры первопроходца, ждем отчета)))
    Очень ждем!!!

  10. #24

    Регистрация
    01.05.2014
    Адрес
    Нефтекамск
    Сообщений
    5
    Репутация
    0
    Отчёт: После замены компрессора обнаружилось что плата управления работает не корректно. Так-как замена или ремонт пл.упр. не представлялась возможной. Установил контроллер EWDR 974. Тут выяснилось что вентилятор воздухоохладителя на 12 вольт. Пришлось повозится. В итоге все довольны. Работает...

  11. #25
    Холодильщик Аватар для вьюга
    Регистрация
    11.03.2008
    Адрес
    Краснодарский кр
    Сообщений
    2,532
    Репутация
    2997
    Цитата Сообщение от Fanirv Посмотреть сообщение
    Отчёт: После замены компрессора обнаружилось что плата управления работает не корректно. Так-как замена или ремонт пл.упр. не представлялась возможной. ...
    Так и пиши: "поскольку не было желания делиться с электронщиком..."
    41. Учите правила, и некоторые - нарушайте. ..." (С) Китайская мантра тотем на удачу.

  12. #26

    Регистрация
    01.05.2014
    Адрес
    Нефтекамск
    Сообщений
    5
    Репутация
    0
    Пишу: "заказчик сам электронщик, развёл руками..."

  13. #27
    Холодильщик Аватар для WARNING
    Регистрация
    02.05.2008
    Адрес
    г. МОСКВА и окрестности +7(985)428-07-99
    Сообщений
    167
    Репутация
    1013
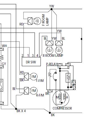
    Безымянный.JPG Fanirv, а по мне все написанное тобой о проделанном ремонте - гонево голимое. Скажу почему - НЕТ в 540 (N-серии модели) 12 вольтовых фанов - там стоит 2 шт в НТО на 220 переменки(один из которых работает на ХК). Как видишь они оба сидят на общ. Безымянный1.JPG шине сетевого U, и управление один - релейное, др. - на плате сам увидишь... Нет там и "тэнОВ"(там один воплощен). Сможешь опровергнуть технически мною сказанное - извинюсь публично.
    Последний раз редактировалось WARNING; 16.06.2014 в 21:48.

  14. #28
    Холодильщик Аватар для R13a
    Регистрация
    17.10.2012
    Адрес
    Брянск
    Сообщений
    2,415
    Репутация
    4707
    А стоило ли метать бисер WARNING ?
    Ежели один человек сделал , то другой завсегда разломать сумеет.

  15. #29
    Холодильщик Аватар для WARNING
    Регистрация
    02.05.2008
    Адрес
    г. МОСКВА и окрестности +7(985)428-07-99
    Сообщений
    167
    Репутация
    1013
    поступит ответ, тогда и будет ясно стоило иль нет метать... Один лишь фраз - вентилятор "охладителя" в холодце чего стоит, из уст мастера...
    Последний раз редактировалось WARNING; 16.06.2014 в 23:26.

  16. #30
    Холодильщик Аватар для вьюга
    Регистрация
    11.03.2008
    Адрес
    Краснодарский кр
    Сообщений
    2,532
    Репутация
    2997
    Цитата Сообщение от Fanirv Посмотреть сообщение
    Пишу: "заказчик сам электронщик, развёл руками..."
    Эээээххх! Не в те руки попала плата, было более "правильное" предложение:
    Цитата Сообщение от robocop Посмотреть сообщение
    Если есть желание и возможность-ппривозите плату в Москву. Подробности в личку.
    Причем привозить не обязательно, можно передать было различными путями.
    Но... сейчас по ходу вся проводка похерена, так что идея навечно потеряла свою актуальность(((, а заказчик-электронщик заполучил навечно головную боль, не хуже зубной))))
    41. Учите правила, и некоторые - нарушайте. ..." (С) Китайская мантра тотем на удачу.

Информация о теме

Пользователи, просматривающие эту тему

Эту тему просматривают: 1 (пользователей: 0 , гостей: 1)

Ваши права

  • Вы не можете создавать новые темы
  • Вы не можете отвечать в темах
  • Вы не можете прикреплять вложения
  • Вы не можете редактировать свои сообщения
  •  
Мы используем файлы cookie, чтобы улучшить работу сайта.