Если есть желание и возможность-ппривозите плату в Москву.Подробности в личку.
Вид для печати
Если есть желание и возможность-ппривозите плату в Москву.Подробности в личку.
Благодарю Вас. Я обязательно обдумаю Ваше предложение, как удобнее переправить плату в Москву.
И не отдавайте Ваш аппарат на всякие "переделки" якобы "мастерам.Аппарат достойный-сейчас такие,к сожалению,не делают.
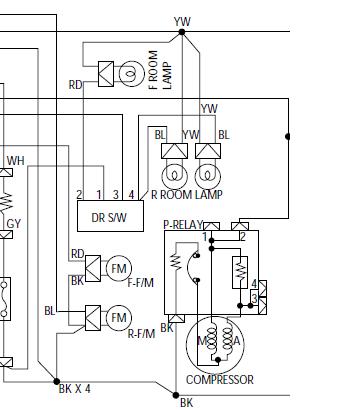
зря,конечно,отдавали плату,похоже проблема была в реле управления компрессором. по симптомам похоже,звук посторонний, возможно подгорели контакты.а сейчас,трудно сказать,что там наваяли.
Всем привет , такая же проблема . К кому можно обратиться по ремонту платы ?
+79113003111
Kirsan@rambler.ru
Всем привет. Проблема та-же, поставил промышленный контроллер, работать будет! Но есть вопросы... Задержка первого включения, температура отключения, дифференциал, периодичность от тайки, время оттаивания, температура отключения тэнов оттайки, время стекания капель, работа вентилятора воздухаохладителя (в общем всё что заложено в эту плату заводом изготовителем от А до Я). Всем спасибо.
А к производителю обратиться не пробовал? Это его ноу-хау, разбрасываться которым он не будет. Задержка = 3, температура откл = по желанию (можно поиграться минус 18...25), время стекания 3...5, остальное придется тупо подбирать по факту работы.
Насколько понимаю - тебе выпали лавры первопроходца, ждем отчета)))
Отчёт: После замены компрессора обнаружилось что плата управления работает не корректно. Так-как замена или ремонт пл.упр. не представлялась возможной. Установил контроллер EWDR 974. Тут выяснилось что вентилятор воздухоохладителя на 12 вольт. Пришлось повозится. В итоге все довольны. Работает...
Пишу: "заказчик сам электронщик, развёл руками..."
Вложение 3048 Fanirv, а по мне все написанное тобой о проделанном ремонте - гонево голимое. Скажу почему - НЕТ в 540 (N-серии модели) 12 вольтовых фанов - там стоит 2 шт в НТО на 220 переменки(один из которых работает на ХК). Как видишь они оба сидят на общ. Вложение 3049 шине сетевого U, и управление один - релейное, др. - на плате сам увидишь... Нет там и "тэнОВ"(там один воплощен). Сможешь опровергнуть технически мною сказанное - извинюсь публично.
А стоило ли метать бисер WARNING ?
поступит ответ, тогда и будет ясно стоило иль нет метать... Один лишь фраз - вентилятор "охладителя" в холодце чего стоит, из уст мастера...
Эээээххх! Не в те руки попала плата, было более "правильное" предложение:
Причем привозить не обязательно, можно передать было различными путями.
Но... сейчас по ходу вся проводка похерена, так что идея навечно потеряла свою актуальность(((, а заказчик-электронщик заполучил навечно головную боль, не хуже зубной))))